Primary Care Update
Barts Health NHS Trust for Non-Specific Symptom (NSS) referrals
The Rapid Diagnostic Centre (RDC) at RLH closed to new referrals on the 25th of August 2025. All patients that were still within the service following closure have now completed their pathway.
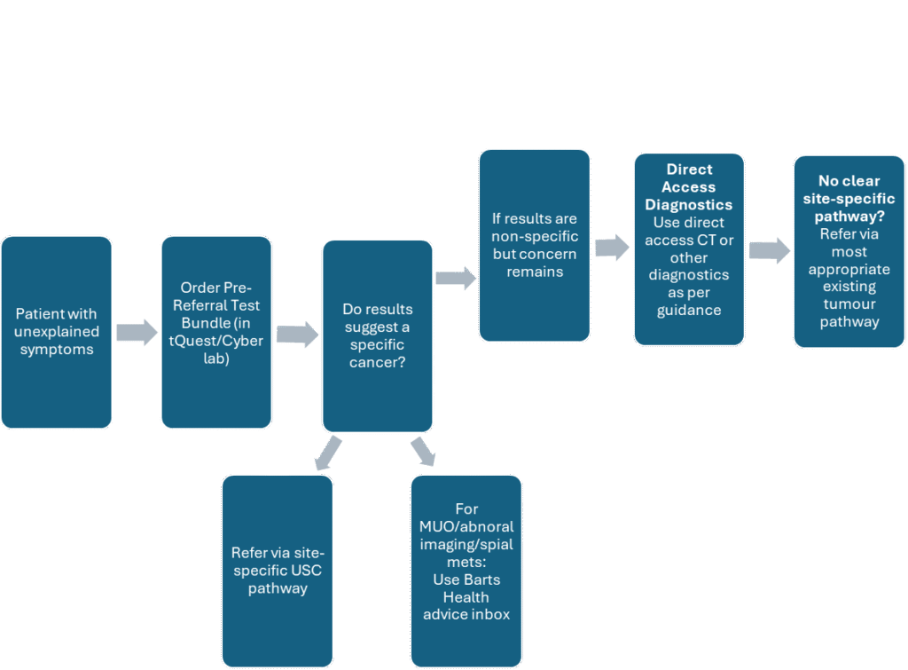
Recognising that general practice valued secondary care investigative support for undetermined cancers, a mailbox has been set up for referrals for patients with a malignancy of unknown origin or those who have or suspicion of spinal metastases: bartshealth.abnormalimaging-nss@nhs.net.
The trust is working on a longer term appropriate eRS route of referral for these patients and is aiming to have this pathway in place during Q4 (January – March 2026).
In the absence of the RDC, we encourage practices to continue to use ‘Gateway C’ and seek the most appropriate direct access pathway for their patient by using:
- an Urgent Suspected Cancer Pathway or
- Direct Access Diagnostics available at place
A simple pathway is shown below:

Please find information on alternative referral routes below:
| Alternative Referral Routes/Pathways |
| Direct access diagnostic pathways (see slide 21 below for direct access available in your borough) – Early Cancer Diagnosis PCN DES and QOF Support Guide July 2024.pdf |

- Another suspected cancer pathway (e.g. upper GI for abdominal pains/anaemia, etc) https://www.gatewayc.org.uk/cancer-maps/
To help prevent delays in a suspected cancer pathway, filter function tests should be used to try and identify the most appropriate route for referral. This reduces the risk of test duplication later in a patient’s pathway and ensures all necessary pre-investigations (e.g. kidney function) have been completed, removing potential delays further along the pathway. A filter function test bundle, named “SS Pre-Referral Test Bundle”, has been created on the pathology ordering systems (T-Quest and Cyberlab Guide) which can still be used to aid diagnosis. We would suggest that filter function tests be considered for patients who may have a normal endoscopy yet unexplained weight loss. If these still prove inconclusive, a referral should be made to the abnormal imaging mail box.
| ‘RDC NSS Pre-Referral Test Bundle’ includes: | |||
| FBC | U&Es with eGFR | Protein Electrophoresis (Serum EP) | HbA1c |
| CRP | LFTs | TSH | Bone |
| PSA (male only) | CA12-5 (female only) | B12 | Ferritin |
| Folate | FIT | ||
You may also wish to consider ordering the following ‘optional’ tests as recommended by the Faster Diagnosis Framework where clinically indicated:
| ‘RDC NSS Optional Tests’ include: | |||
| Coeliac serology | LDH | GGT | HIV |
| Hep B/C serology | Clotting (for lymphadenopathy referrals) | glucose | |
Appendix – a guide to abbreviations
| Acronym | Term | Description |
| NSS | Non-Specific Symptoms (Source: NHS) | Patients who present with non-specific symptoms or vague symptoms (or combinations of non-specific symptoms) that can indicate several different cancers currently don’t have an established effective referral pathway |
| MUO | Malignancy of Undefined Primary Origin (Source: NICE) | Metastatic malignancy identified on the basis of a limited number of tests, without an obvious primary site, before comprehensive investigation. |
| CUP (provisional) | Provisional Carcinoma of Unknown Primary Origin (Source: NICE) | Metastatic epithelial or neuro-endocrine malignancy identified on the basis of histology or cytology, with no primary site detected despite a selected initial screen of investigations, before specialist review and possible further specialised investigations. |
| CUP (confirmed) | Confirmed Carcinoma of Unknown Primary Origin (Source: NICE) | Metastatic epithelial or neuro-endocrine malignancy identified on the basis of final histology, with no primary site detected despite a selected initial screen of investigations, specialist review, and further specialised investigations as appropriate. |
| RAS | Referral Assessment Service (Source: NHS Digital) | Allows the provider to review the referral information before a clinic appointment is generated. This facility supports complex care pathways, where it’s not always clear whether a patient needs a consultant appointment or a diagnostic test first. A RAS set up by the provider will ensure patients’ referrals are triaged correctly. |
| RDC | Rapid Diagnostic Centre (Source: BHRUT & Barts Health) | A clinically led service at the Trust that provides a one stop clinic where symptoms are fully investigated to provide a timely diagnosis |